

Les régulateurs positifs sont très courant. On trouve facilement des régulateurs 5, 9, 12, 15, 18 et 24 volts
Par contre pour la tension intermédiaire, même si il existe dans la famille des 7800, certains ne sont pas simple a trouvé.
Quand on désire une tension de 4,5 vols pour faire fonctionner par exemple nos petits transistors des années 70-80, ça n’existe pas sans faire une petite alimentation. Idem pour une alimentation en 1,5v pour une horloge, ou une pile ne dure pas plus d’une semaine.
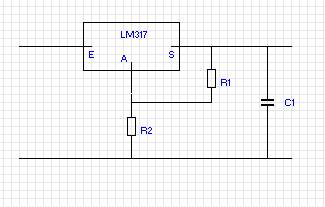
Le régulateur LM317 va résoudre bien des problèmes. Simple a utiliser, en faisant varier 2 résistances on peut obtenir une tension de 1,2 à 37 volts, avec un courant de sortie maxi de 1,5 A.

Par un dimanche pluvieux, j’ai fais se petit programme qui va nous aider à obtenir la tension voulue juste en jouant sur 2 résistances.
Formule de base:
V.out= 1,25 x ( 1 + ( R2 / R1 ) )
1,5v=1.25x(1+(100/400))
4,5v=1.25*(1+(200/520))
4,5v=1.25*(1+(350/910))
|
La 1ere feuille de calcul permet en modifiant R1 et R2 à obtenir la tension voulue.
La 2eme feuille de calcul permet en modifiant R1 et la tension de sortie obtenir la résistance R2.
On peut constater que l’on peut obtenir des tensions très précises.
J’achète tous mes composants chez:
BFK Électroniques
121, rue de Chenôve
21000 Dijon
www.bfk.fr